第五届广东国际水处理技术与设备展览会(以下简称:广东国际水展)将于2020年3月11-13日,在广州保利世贸博览馆盛大开幕。
通常把生物处理后的沉淀池称为二沉池或最终沉淀池(终沉池)。二沉池的作用是泥水分离,使混合液澄消、污泥浓缩并将分离的污泥回流到生物处理段。其效果的好坏,直接影响出水的水质!
一、常见问题及解决对策!
一)出水带有细小悬浮污泥颗粒
原因:
1、因短流而减少了停留时间,使絮体在沉降前即流出;
2、活性污泥过度曝气;
3、水力超负荷;
4、因操作或水质关系产生针状絮体。
对策:
1、减少水力负荷;
2、调整出水堰的水平,以防止产生短流;
3、投加化学絮凝剂;
4、调节曝气池中运行的工艺,改善污泥的性质。
二)污泥块状上浮
污泥结块、堆积并引起污泥解絮,泥升至表面。
对策:
1、更经常、更频繁地从沉淀池排放污泥;
2、更换损坏的刮泥板;
3、将粘附在二沉池内壁及部件上的污泥用刮板刮去。
三)出水堰脏
原因:
因固体物积累、粘附和(或)藻类长在堰板上。
对策:
1、经常和彻底地擦洗与废水接触的所有表面;
2、先加氯后在擦洗。
四)污泥管道堵塞
原因:
管道中流速低,重物含量高。
对策:
1、疏通沉积的物质;
2、用水、气等反冲堵塞的管线;
3、较经常地泵送污泥;
4、改进污泥管线。
五)短流
原因:
1、水力超负荷;
2、出水堰不平;
3、设备失去功能;
4、污泥或砾石过多地积累,因此减少了停留时间。
5、风的影响
对策:
1、减少流量;
2、调整出水堰水平;
3、修理或更换损坏的进泥和刮泥装置;
4、避免风的影响;
5、去除沉积的过量固体物。
六)刮泥器扭力过大
因刮泥器上承受负荷过高所致。
对策:
1、定期放空水并检查是否有砖、石和松动的零件卡住刮泥板;
2、及时更换损坏的环子、刮泥板等部件;
3、当二沉池表面结冰时应破冰;
4、减慢刮泥器的转速。
七)二沉池出水溶解氧偏低或偏高
原因:
1、 活性污泥在二沉池停留时间过长,污泥中好氧微生物继续消耗氧,导致二沉池出水中溶解氧下降。
2、吸(刮)泥机工作状况不好,造成二沉池局部污泥不能及时回流,部分污泥在二沉池停留时间过长,污泥中好氧微生物继续消耗氧,导致二沉池出水中溶解氧下降。
3、水温突然升高,使好氧微生物生理活动耗氧量增加、局部缺氧区厌氧微生物活动加强,最终导致二沉池出水中溶解氧下降。
4、曝气池进水有机负荷偏低或曝气池充氧量偏大。
5、曝气池混合液中毒,微生物无法利用水中溶解氧也有可能造成二沉池出水溶解氧过高。
对策:
1、加大回流污泥量,缩短停留时间。
2、及时修理吸(刮)泥机,使其恢复正常工作状态。
3、设法延长污水在均质调节等预处理设施中的停留时间,充分利用调节池的容积使高温水打循环,或通过加强预曝气促进水分蒸发来降低温度。
4、采取从调节池多调水,提高进水负荷的办法,或采取减少运转风机台数,降低充氧量的办法。
5、查明有毒物质的来源并予以排除。
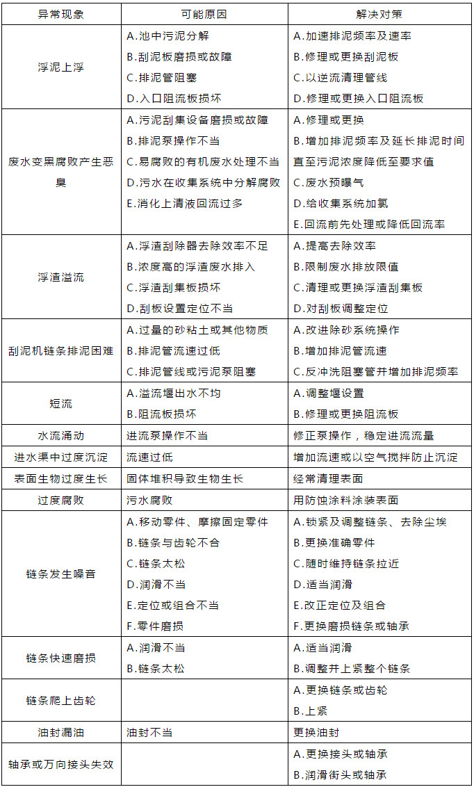
二、异常现象汇总及分析

文章来源:北极星水处理网(侵删)
二沉池异常现象的汇总、分析及对策!
此网站新闻内容及使用图片均来自网络,仅供读者参考,版权归作者所有,如有侵权或冒犯,请联系删除,联系电话:021 - 3323 6308










